Longtemps perçue comme de la « crachothérapie », la kinésithérapie respiratoire est encore trop souvent réduite à ses techniques de dés­encombrement. Or elle recouvre un large spectre d’indications qui concerne les patients de tous âges, et qui nécessite des techniques spécifiques (manuelles, comportementales ou instrumentales).

Qu’est-ce que la kinésithérapie respiratoire ?

Le champ de compétences du masseur-­kinésithérapeute est défini en grande partie par l’article 1 du décret 2000-577 du 27 juin 2000 : « La masso-kinési­thérapie consiste en des actes réalisés de façon manuelle ou instrumentale, notamment à des fins de rééducation, qui ont pour but de prévenir l’altération des capacités fonctionnelles, de concourir à leur maintien et, lorsqu’elles sont altérées, de les rétablir ou d’y suppléer. Ces actes sont adaptés à l’évolution des sciences et des techniques. »
Pour la mise en œuvre de ces traitements, le masseur-kinésithérapeute utilise les techniques et réalise les actes décrits dans le code de la santé publique, en fonction de son diagnostic kinésithéra­pique (articles R4321-7 et suivants, encadré 1).
Par la jurisprudence, émerge peu à peu, dans la pratique, la reconnaissance de la kinésithérapie respiratoire comme une spécialisation en France, à l’instar de certains pays étrangers.

De vastes champs d’indication

La kinésithérapie respiratoire peut être indiquée à tout âge, pour une pathologie aiguë ou chronique, allant de la réhabilitation à la réanimation, en ambulatoire ou en libéral, sur un temps bref ou en prise en charge au long cours.1
Le plus petit dénominateur commun des maladies respiratoires est la dyspnée. Cet inconfort respiratoire trouve ses origines dans de multiples facteurs (physiologique, émotionnel, mécanique…). C’est un handicap qui peut être temporaire ou définitif, imputable à un dysfonctionnement qui altère les capacités ventilatoires de repos et d’adaptation à l’effort. Des défaillances (cardiovasculaires, pulmonaires, musculaires, neurologiques, etc.) peuvent s’y associer.
La kinésithérapie respiratoire est un ensemble de stratégies de traitement physiques et comportementales de la dyspnée. Pour la prise en charge du patient dyspnéique, les compétences des kinésithérapeutes vont au-delà du « simple » désencombrement : rééducation, « réapprentissage » d’un schéma respiratoire adapté, réhabilitation respiratoire avec un suivi à long terme, éducation thérapeutique, etc. (tableau).1
Il existe un corpus de littérature scientifique robuste montrant l’efficacité de la kinésithérapie respiratoire dans bien des domaines : les référentiels étrangers de thérapie respiratoire (American Association for Respiratory Care, inhalothérapeutes québécois) abondent en ce sens. De plus, les sociétés savantes comme la Société de pneumologie de langue française (SPLF) s’attachent à publier régulièrement des recommandations en collaboration avec les différents corps de professionnels de santé.
Dans la plupart des situations, la prescription de kinésithérapie respiratoire peut se résumer à une demande d’évaluation des difficultés respiratoires, avec la proposition d’un plan de traitement adapté (fig. 1).

Réhabilitation respiratoire : un nouveau pan

Outre la rééducation, le champ thérapeutique des masseurs-kinésithérapeutes comprend donc désormais la réadaptation fonctionnelle : « Les actes de rééducation et réadaptation fonctionnelles peuvent être pris en charge ou remboursés par les caisses d’Assurance maladie, lorsqu’ils sont personnellement effectués par un masseur-kinésithérapeute, sous réserve qu’ils aient fait l’objet d’une prescription écrite du médecin mentionnant l’indication médicale de l’intervention du masseur-kinésithérapeute » (arrêté du 4 octobre 2000 modifiant la nomenclature générale des actes professionnels des médecins, des chirurgiens-dentistes, des sages-femmes et des auxiliaires médicaux).
Les patients dyspnéiques peuvent bénéficier d’une prise en charge en kinésithérapie pour gagner en qualité de vie et ne plus subir leur essoufflement. Ainsi, la réhabilitation respiratoire est désormais bien validée, et la revue Cochrane considère qu’il n’y a plus de débat.3 Les cas cliniques présentés (encadrés 2 et 3) illustrent le profil des patients chez qui elle est indiquée.
Apparentée à une thérapie cognitivo-comportementale, la réhabilitation respiratoire est également utilisée dans les cas de Covid long. Fatigue chronique, malaise après l’effort et syndrome de dysfonction ventilatoire (ou syndrome d’hyperventilation) sont ainsi des indications pertinentes, même en l’absence d’anomalies aux explorations fonctionnelles respiratoires (EFR).

Le kinésithérapeute, maillon du parcours de soins

Les actes des soins ne sont plus considérés isolément mais s’inscrivent désormais dans des parcours globaux pour la prise en charge des maladies chroniques : exemple de la mucoviscidose ou de la bronchopneumopathie chronique obstructive (BPCO) en affection de longue durée (ALD). Cette continuité de prise en charge est intégrée dans les nouveaux programmes universitaires de formation des kinésithérapeutes et par le Conseil national de l’Ordre des kinésithérapeutes.
La pratique de la kinésithérapie respiratoire s’inscrit ainsi dans le suivi des maladies respiratoires au long cours, avec des opportunités de soins fréquentes (jusqu’à pluriquotidiennes pour la mucoviscidose, par exemple) et des séances étendues (jusqu’à 1 h 30 pour la réhabilitation respiratoire).
Le kinésithérapeute est un partenaire (« Allied Health » chez les Anglo-Saxons) du médecin dans l’observation et le repérage des signes d’exacerbations, l’observance et les effets du traitement médicamenteux en place, la réorientation si besoin, etc.
À l’heure où la prise en charge ambulatoire des patients occupe une place de plus en plus importante et où les praticiens de ville s’organisent en communautés professionnelles territoriales de santé (CPTS), il convient d’organiser le parcours des patients au plus près de leur environnement de vie avec des acteurs identifiés pour leurs compétences spécifiques.

Et pour la bronchiolite ?

La Haute Autorité de santé a mis à jour ses recommandations en la matière en 2019 : la kinésithérapie respiratoire de désencombrement dans la bronchiolite aiguë du nourrisson n’est plus recommandée. Cependant, la HAS incite à « s’assurer de la mise en place des mesures éducatives et de surveillance adaptées à l’évaluation du nourrisson par les professionnels de premier recours et les réseaux bronchiolite ».4
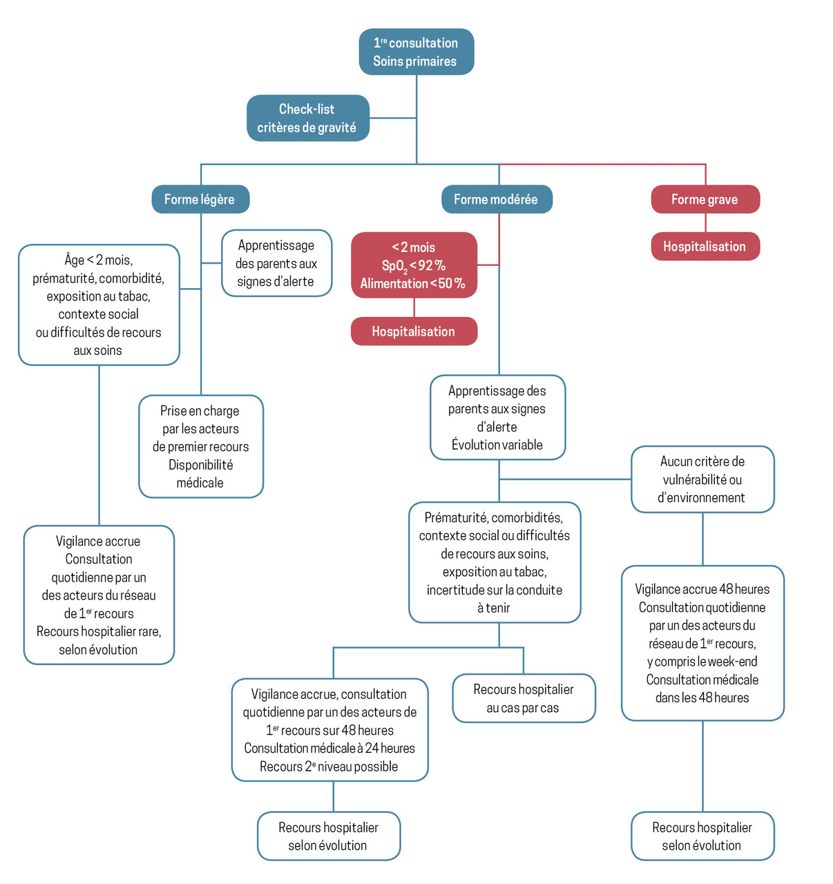
Le cas clinique n°  3 (encadré 4) illustre une situation fréquente : la kinésithérapie, bien que moins systématique que par le passé, garde une place légitime dans la surveillance de l’enfant et l’éducation de ses parents. En évaluant à la fois la clinique et le contexte de vie de l’enfant, l’algorithme proposé par la HAS (fig. 2) fait mention de ces deux missions pouvant être dévolues aux kinésithérapeutes en cas de bronchiolite.6 Face à l’ampleur des épidémies saisonnières de virus syncytial respiratoire (VRS), les réseaux de professionnels de santé libéraux et les CPTS permettent alors de répondre à une partie des tensions en ressources médicales, en collaboration avec les structures hospitalières.

Remerciements : cet article a été rédigé en collaboration avec le Dr M. Beaumont, le Dr M. Pautrat Mme M.-C. Raigneau, le Dr G. Rychler et M. B. Selleron. Je les remercie grandement pour leur aide et conseils avisés.

Encadre

1. Techniques et actes de kinésithérapie décrits dans le code de la santé publique

Article R4321-7

Le masseur-kinésithérapeute est habilité à utiliser les techniques et à réaliser les actes suivants :

1. massages, notamment le drainage lymphatique manuel ;

2. postures et actes de mobilisation articulaire mentionnés à l’article R4321-4 ;

3. mobilisation manuelle de toutes articulations, à l’exclusion des manœuvres de force, notamment des manipulations vertébrales et des réductions de déplacement osseux ;

4. étirements musculo-tendineux ;

5. mécanothérapie ;

6. réalisation et application de contentions souples, adhésives ou non, d’appareils temporaires de rééducation et d’appareils de postures ;

7. relaxation neuromusculaire ;

8. électrophysiothérapie :

a) applications de courants électriques : courant continu ou galvanique, galvanisation, diélectrolyse médicamenteuse, le choix du produit médicamenteux étant de la compétence exclusive du médecin prescripteur, et courant d’électrostimulation antalgique et excitomoteur ;

b) utilisation des ondes mécaniques, infrasons, vibrations sonores, ultrasons ;

c) utilisation des ondes électromagnétiques, ondes courtes, ondes centrimétriques, infrarouges, ultraviolets ;

9. autres techniques de physiothérapie :

a) thermothérapie et cryothérapie, à l’exclusion de tout procédé pouvant aboutir à une lésion des téguments ;

b) kinébalnéothérapie et hydrothérapie ;

c) pressothérapie.

 

Article R4321-9

 

Dans le cadre des traitements prescrits par le médecin et au cours de la rééducation entreprise, le masseur-kinésithérapeute est habilité (…) au cours d’une rééducation respiratoire :

a) à pratiquer les aspirations rhinopharyngées et les aspirations trachéales chez un malade trachéotomisé ou intubé ;

b) à administrer en aérosols, préalablement à l’application de techniques de désencombrement ou en accompagnement de celles-ci, des produits non médicamenteux ou des produits médicamenteux prescrits par le médecin ;

c) à mettre en place une ventilation par masque ;

d) à mesurer le débit respiratoire maximal.

Encadre

2. Cas clinique n° 1

Une patiente sédentaire de 42 ans, avec un indice de masse corporelle (IMC) à 33 et au tempérament anxieux, se plaint « d’essoufflement au moindre effort, avec des sifflements » depuis le confinement, en contexte de pandémie de Covid-19. Elle prend du salbutamol « si besoin », depuis sa jeunesse. Il lui avait été initialement prescrit pour un asthme. Elle n’a pas de suivi pneumologique car elle se trouve « bien contrôlée avec ce traitement ».

À l’examen, l’auscultation pulmonaire est normale, la fréquence respiratoire est augmentée au repos avec une ventilation buccale privilégiée. Elle est apyrétique et ne tousse pas. Aucune expectoration n’est décrite.

 La prescription de kinésithérapie respiratoire est pertinente pour explorer l’adaptation du schéma ventilatoire de la patiente à l’effort dans un premier temps, puis pour proposer une réhabilitation à l’effort.

Encadre

3. Cas clinique n° 2

Une patiente de 65 ans, diagnostiquée stade 2 de BPCO suivie par un pneumologue, sous bronchodilatateurs (anticholinergique et bêta-2-mimétique) et sans épisodes d’exacerbation rapportés, se plaint d’une diminution de son autonomie dans les activités de la vie quotidienne et d’un début d’isolement social. Elle pose diverses questions sur sa maladie.

À l’examen, la patiente est apyrétique et ne décrit ni toux ni expectorations. L’auscultation pulmonaire est normale. Aucune dyspnée de repos n’est constatée.

 La prescription de kinésithérapie en réhabilitation respiratoire est pertinente pour évaluer et améliorer les capacités aérobies, renforcer les muscles périphériques et accompagner la patiente vers une autonomie dans la gestion de sa maladie (éducation thérapeutique).

Encadre

4. Cas clinique n° 3

Un nourrisson de 3 mois, premier enfant d’une mère inquiète, a une toux en décubitus qui le réveille la nuit, décrite comme « grasse ». On note une diminution associée des prises alimentaires.

À l’examen, l’auscultation pulmonaire est difficilement interprétable du fait des bruits transmis (encombrement rhinopharyngé). L’enfant est apyrétique.

La prescription de kinésithérapie respiratoire est pertinente pour surveiller l’évolution des symptômes et pour l’éducation de l’entourage familial (apprentissage du désencombrement rhinopharyngé, fractionnement des repas, facilitation de la perméabilité nasale, réassurance des parents…).

Références

1. Delplanque D, Selleron B. Référentiels en kinésithérapie respiratoire. Paris: Elsevier Masson, 2012.
2. Article 134 de la loi n° 2016-41 du 26 janvier 2016 de modernisation de notre système de santé.
3. McCarthy B, Casey D, Devane D, et al. Pulmonary rehabilitation for chronic obstructive pulmonary disease. Cochrane Database Syst Rev 2015;23(2):CD003793.
4. HAS. Bronchiolite aiguë : la kinésithérapie n’est plus recommandée. 20 novembre 2019.
5. Proffit M, et al. Modalités de prescription de kinésithérapie respiratoire en libéral. Rev Mal Respir 2021 (sous presse).
6. HAS. Recommandation de bonne pratique. Prise en charge du premier épisode de bronchiolite aiguë chez le nourrisson de moins de 12 mois. Novembre 2019.

Dans cet article

Ce contenu est exclusivement réservé aux abonnés
essentiel

Étendant son champ d’activité au-delà de l’aide à l’expectoration, le kinésithérapeute est promoteur en matière d’éducation thérapeutique, de réhabilitation et de rééducation du patient.

Le kinésithérapeute s’inscrit dans le parcours de soins des patients atteints de pathologies chroniques, en lien avec les autres professionnels de santé.

Dans la bronchiolite du nourrisson, la kinésithérapie respiratoire conserve un intérêt pour la surveillance de l’enfant et l’apprentissage des signes d’alerte.