Objectifs
Donner les éléments cliniques et de diagnostic d’un lymphome malin

Quelques notions d’épidémiologie

Sous le vocable « lymphomes malins », on rassemble un groupe hétérogène d’hémopathies malignes comprenant deux grandes entités : les lymphomes dits « non hodgkiniens » et le lymphome de Hodgkin, anciennement dénommé maladie de Hodgkin. Ces deux entités ont en commun d’être la conséquence d’une prolifération maligne se développant aux dépens du tissu lymphoïde (lymphocytes B matures, plus rarement lymphocytes T), et de se révéler habituellement par un syndrome tumoral ganglionnaire et des manifestations systémiques. Si la démarche diagnostique est identique, en revanche les caractéristiques épidémiologiques, histopathologiques, l’évolution naturelle et la prise en charge thérapeutique diffèrent largement et expliquent cette distinction fondamentale.
Les lymphomes dits « non hodgkiniens » (LNH) sont actuellement l’hémopathie maligne la plus fréquente ; ils se situent au 8e rang des cancers les plus fréquents dans l’Union européenne. L’âge médian au diagnostic est de 65 ans, avec une légère prédominance masculine (sex-ratio 1,5/1). Les LNH sont décrits dans la classification de l’Organisation mondiale de la santé (OMS) des hémopathies (révisée en 2022) et comprennent des dizaines d’entités, divergeant par leur aspect histologique, leurs caractéristiques génétiques et leur évolution. Parmi les facteurs de risque identifiés, on peut retenir actuellement une susceptibilité génétique (risque multiplié par 1,5 lorsqu’il existe un cas d’hémopathie lymphoïde dans les collatéraux du premier degré), l’obésité, l’existence d’une maladie auto-immune sous-jacente (lupus, polyarthrite, syndrome de Gougerot-Sjögren, maladie cœliaque, thyroïdite), l’exposition à certains toxiques exogènes (dioxine, probablement les pesticides), des infections chroniques (virus des hépatites B [VHB] et C [VHC]), à l’origine d’une immunodépression (virus de l’immunodéficience humaine [VIH]) ou survenant dans un contexte d’immunodépression post-transplantation d’organe (virus d’Epstein-Barr [VEB]). Dans la majo­rité des cas, aucune explication étiologique n’est retrouvée.
Le lymphome de Hodgkin (LH), dans sa forme dite « classique », se définit par la présence de cellules de Reed-Sternberg (RS), qui représentent les cellules tumorales. Historiquement, c’est le premier syndrome lymphoprolifératif bien individualisé (description princeps par Thomas Hodgkin en 1832). Le LH survient majoritairement chez le sujet jeune, entre 16 et 30 ans, mais peut être observé à tout âge, avec un second pic d’incidence après 60 ans. Parmi les facteurs de risque identifiés, on retrouve la notion d’infection récente par le VEB et l’infection par le VIH.
S’il est nécessaire de connaître le contexte épidémiologique des LNH et LH, la démarche diagnostique demeure identique et doit être rigoureuse, car un diag­nostic erroné ou incomplet constitue une importante perte de chance pour le patient.
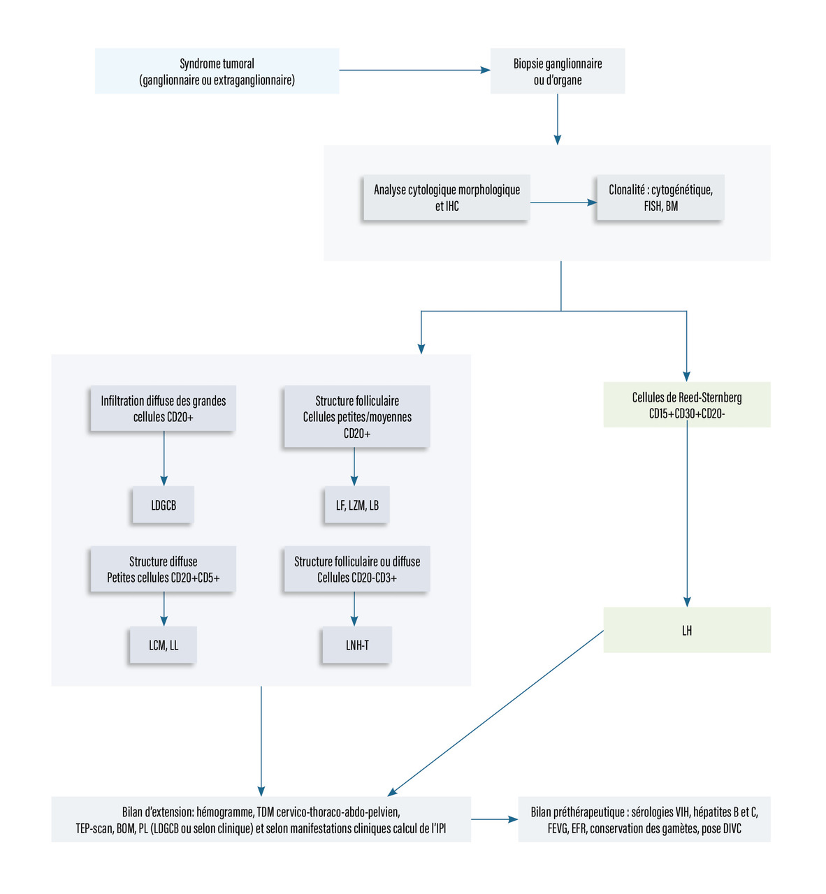
La démarche diagnostique comporte trois temps :
  • le diagnostic positif proprement dit ;
  • le bilan d’extension ;
  • le bilan préthérapeutique, permettant d’évaluer la faisabilité du traitement.

Première étape : diagnostic positif

Symptômes révélateurs

Deux types de symptômes sont susceptibles de révéler un LNH ou un LH : ceux liés à l’apparition d’un syndrome tumoral, d’une part, et les manifestations systémiques (signes généraux ou immunologiques), d’autre part. Dans la majorité des cas, il s’agit de la découverte d’une adénopathie superficielle : axillaire, inguinale, cervicale… Plus rarement, les adénopathies sont uniquement profondes et découvertes lors d’une échographie, d’un scanner ou d’une radiographie pulmonaire (médiastin élargi). Les lymphomes peuvent également se révéler par un syndrome tumoral extraganglionnaire. Tous les organes peuvent être atteints, sans exception, et donner lieu à une symptomatologie qui leur est propre : cerveau (déficit moteur, aphasie, confusion…), peau, plèvre, foie, muqueuses, infiltration des vaisseaux, rein, testicule… Ceci explique le pléomorphisme clinique important de ces tumeurs et que tout médecin, quelle que soit sa spécialité, peut être confronté au diagnostic de lymphome.
Les signes généraux sont fréquents mais inconstants, en partie liés au sous-type histologique : les symptômes les plus fréquents observés en cas de LNH sont les sueurs profuses, l’amaigrissement et l’anorexie (tableau), constituant les symptômes B. Ces symptômes sont non spécifiques mais orientent le médecin vers une pathologie cancéreuse. Le LH se présente volontiers avec des signes généraux : sueurs profuses, fièvre hectique, amaigrissement. Le prurit est très évocateur du LH, même s’il peut être également observé dans les LNH. Il peut également être révélateur d’une éventuelle rechute.
Les signes immunologiques sont plus difficiles à appréhender : la prolifération conduit souvent à un dysfonctionnement immunitaire à l’origine d'infections (lymphopénie fréquente dans le LH) et des manifestations auto-immunes parfois révélatrices (anémie hémolytique auto-immune, thrombopénie immunologique, vascularite…).
La classification clinique des lymphomes est importante à connaître : elle permet de classer les différents types de LNH en fonction de l’agressivité clinique, et donc d’apprécier le degré d’urgence de la prise en charge (voir Focus).

Biopsie ganglionnaire

La pierre angulaire du diagnostic d’un lymphome est l’analyse histopathologique d’une biopsie d’un ganglion ou de l’organe atteint (en l’absence d’adénopathie bio­psiable). La biopsie doit être envisagée devant toute adénopathie persistante depuis plus d’un mois et qui n’a pas fait sa preuve étiologique (infectieuse, inflammatoire… [voir l’item 220]). La taille de la biopsie doit être suffisante pour permettre :
  • une étude anatomopathologique avec analyse morphologique et immunohistochimique ;
  • des analyses complémentaires génétiques (cytogénétique, biologie moléculaire) ;
  • une congélation avec conservation dans une tumorothèque pour des analyses ultérieures de biomarqueurs.
Le pathologiste évalue l’architecture globale de la lésion (folliculaire ou diffuse), l’aspect des cellules (taille, mitose ou non, aspect centrocytique ou centroblastique, nucléole, cytoplasme…) et complète l’analyse par des marquages avec anticorps (immuno­histochimie) ciblant les lymphocytes B (CD20) et les lymphocytes T (CD3, CD5). Des immunomarquages complémentaires sont en général réalisés pour déterminer l’agressivité du lymphome (expression des oncogènes MYC et BCL2, par exemple). Le diagnostic est difficile et nécessite souvent une relecture par un spécialiste en hématopathologie, généralement dans le cadre d’un réseau d’experts.
Si la présence de cellules de RS est indispensable au diagnostic de LH, leur présence n’est pas absolument pathognomonique, car elles peuvent être observées dans des adénites infectieuses liés au VEB et dans certains cas de LNH. Le phénotype classique de la cellule de RS est CD20-, CD15+ et CD30 +. La classification actuelle des lymphomes fait correspondre à la cellule tumorale lymphomateuse sa contrepartie cellulaire normale, individualisée dans le tissu lymphoïde normal d’un ganglion (fig. 1).
Les pratiques actuelles favorisent de plus en plus une biopsie guidée sous échographie ou sous scanner lorsqu’un geste chirurgical est contre-indiqué ou trop risqué. La ponction cytologique n’a aucune place dans le diagnostic positif d’un lymphome, ne faisant que retarder la prise en charge.

Exemples d’entité anatomoclinique

Quelques formes anatomocliniques sont à connaître, du fait de leur grande fréquence et de leur présentation clinique souvent typique.
Le lymphome folliculaire est caractérisé par une anomalie génétique quasi constante : la translocation t(14 ; 18)(q32 ; q21) conduisant à une dérégulation de l’expression du gène BCL2, inhibiteur de l’apoptose. La maladie est souvent disséminée, avec atteinte de la moelle osseuse, longtemps asymptomatique. C’est le lymphome indolent le plus fréquent et son évolution est caractérisée par des rechutes fréquentes.
Le lymphome à cellules du manteau est caractérisé par une translocation t(11 ; 14)(q13 ; q32) dérégulant l’expression d’une protéine, la cycline D1, contrôlant le cycle cellulaire. La présence de cellules tumorales circulantes dans le sang périphérique est fréquente (vue sur un frottis ou détectée par cytométrie), de même que l’atteinte médullaire. On note une prédominance masculine.
Le lymphome de Burkitt est caractérisé par une translocation constante du gène MYC, puissant oncogène à l’origine d’une dérégulation du cycle cellulaire. Toutes les cellules tumorales sont en cycle, expliquant la croissance tumorale rapide. La forme dite « endémique » est vue essentiellement en Afrique de l’Est, avec infection constante des cellules tumorales par le VEB. La forme dite « sporadique », vue en Occident, n’est pas associée au VEB (sauf en cas de co-infection par le VIH) et constitue le lymphome le plus fréquent chez l’enfant. Une tumeur abdominale de croissance extrêmement rapide avec ascite est le mode de présentation le plus habituel. La tumeur peut donner lieu à des compressions d’organes (reins, surtout). C’est un lymphome de phénotype B.
Le lymphome diffus à grandes cellules est le sous-type histologique de LNH le plus fréquent ; il met en jeu de multiples oncogènes (BCL2, MYC, BCL6 notamment), et les atteintes extraganglionnaires sont fréquentes. Il est de phénotype B. La présentation clinique est celle d’un lymphome agressif.
Le lymphome des zones marginales comprend le lymphome de zone marginale (LZM) ganglionnaire, le lymphome de la zone marginale splénique (associant classiquement splénomégalie, atteintes médullaire et sanguine) et le lymphome de MALT. Ces derniers ont pour point de départ le tissu lymphoïde localisé dans les muqueuses de manière physiologique ou pathologique à la suite d’une inflammation chronique. La muqueuse gastrique en est le siège le plus fréquent, associé dans ce cas à une infection chronique à Helicobacter pylori. L’éradication d’Helicobacter pylori par antibiothérapie peut, dans certains cas, permettre la régression du lymphome. Les muqueuses pulmonaires, des glandes salivaires, des paupières sont d’autres localisations classiques mais plus rares.
Le lymphome lymphoblastique correspond le plus souvent à un lymphome de phénotype T de présentation clinique agressive, avec médiastin élargi et syndrome cave supérieur, constitué par la prolifération de cellules blastiques immatures, très proche d’une leucémie aiguë.
Les lymphomes de phénotype T représentent 15 % des lymphomes. Ils expriment le CD3 et il en existe de nombreux sous-types. Ces lymphomes ont un tropisme cutané, peuvent s’associer au virus HTLV1 et sont de plus mauvais pronostic que les lymphomes B.

Deuxième étape : bilan d’extension du lymphome

Des examens complémentaires sont demandés après un examen clinique rigoureux comportant :
  • la cartographie et la mesure des adénopathies superficielles (à faire figurer sur un schéma) ;
  • la recherche d’une hépatosplénomégalie ;
  • l’examen de la cavité buccale et de la sphère oto-­rhino-laryngée (ORL) [anneau de Waldeyer] ; un avis spécialisé avec examen au miroir est parfois nécessaire ;
  • l’examen des testicules ;
  • l’examen de la peau et des muqueuses ;
  • un examen neurologique.

Examens biologiques

L’hémogramme peut révéler des cytopénies et évoquer une infiltration médullaire par le lymphome ; certaines formes de lymphomes ont volontiers des cellules anormales circulantes dans le sang périphérique (lymphome à cellules du manteau, lymphome folliculaire) et peuvent être détectées par étude du frottis sanguin ou, de manière plus sensible, par immunophénotypage des lymphocytes circulants.
La mesure du taux de lactate déshydrogénase (LDH) sérique est un reflet de la masse tumorale, facteur pronostique majeur mais non spécifique (élévation en cas d’hémolyse, de pathologie musculaire…).
La mesure de la bêta-2-microglobuline est également un reflet de la masse tumorale, utilisée surtout dans les lymphomes indolents.
L’électrophorèse des protides peut mettre en évidence un pic monoclonal (fréquent dans les hémopathies lymphoïdes B matures) ou une hypoalbuminémie (facteur pronostique péjoratif témoignant de l’inflammation et de la dénutrition).
Le bilan hépatique (transaminases, gamma-glutamyl transférase [GGT], phosphatases alcalines) peut orienter vers une atteinte hépatique spécifique.
La vitesse de sédimentation à la première heure (VS) est utile comme facteur pronostique dans le LH.

Ponction lombaire 

Elle est réalisée en cas de symptômes neurologiques et dans tous les cas de lymphomes diffus à grandes cellules B et de lymphome de Burkitt, sous-types histologiques pour lesquels le risque d’atteinte méningée, d’emblée ou lors d’une rechute, est important.

Biopsie ostéomédullaire

Elle est réalisée habituellement sous anesthésie locale par une ponction à l’aide d’un trocart au niveau d’une épine iliaque postérieure. Elle permet de rechercher une infiltration de la moelle osseuse, très fréquente notamment dans les lymphomes à cellules du manteau et les lymphomes indolents. Cet examen n’est plus recommandé de manière systématique dans le lymphome diffus à grandes cellules et dans le lymphome de Hodgkin car l'infiltration de la moelle osseuse peut être identifiée par tomographie à émission de positons (TEP-scan). Les troubles de la coagulation contre-indiquent ce geste. Dans le même temps, un myélogramme est prélevé en complément.

Imagerie

Le bilan d’imagerie comprend trois examens :
  • un scanner (tomodensitométrie [TDM]) avec injection d’iode (après vérification des contre-indications) réalisé selon une technique standardisée : coupes jointives de 10 mm allant des aires ganglionnaires cervicales inférieures à la symphyse pubienne. Il permet d’estimer l’extension ganglionnaire et viscérale du lymphome ;
  • une imagerie par émission de positons (TEP-scan). C’est maintenant un examen standard pour le bilan initial des LNH et du LH ; il complète les données du scanner et peut être réalisé sur le même appareil (la plupart des TEP-scans modernes comportent un scanner permettant la réalisation simultanée des deux examens). Elle est obligatoire pour prendre en charge au diagnostic initial un LH et les lymphomes diffus à grandes cellules ; elle est fortement conseillée pour toutes les autres histologies (voir Focus) ;
  • la radiographie pulmonaire de face est réalisée systématiquement et permet de mesurer la largeur du médiastin lorsqu’il est envahi, facteur pronostique dans le LH. Elle est facilement renouvelée sous traitement pour évaluer la réponse.

Synthèse

À l’issue de l’examen clinique et du bilan d’extension, il est nécessaire d’en faire une synthèse, permettant d’apprécier le pronostic. Le stade est évalué en fonction du nombre d’atteintes ganglionnaires, de leur localisation (régions sus- et sous-diaphragmatiques) et de l’existence d’une atteinte extraganglionnaire (classification d’Ann Arbor). Dans les LNH comme le LH, il constitue l’un des éléments clés du pronostic. Pour les lymphomes diffus à grandes cellules, il s’intègre dans un score incluant d’autres facteurs clinico-biologiques (indice pronostique international [IPI]) [tableau]. Des scores spécifiques ont été créés pour les autres histologies. Dans le LH, des facteurs pronostiques distincts sont retenus en fonction du stade localisé (I/II) ou disséminé (III/IV) de la maladie.

Troisième étape : bilan préthérapeutique

Il vise à s’assurer de la tolérance des molécules envisagées pour le traitement, à conserver les gamètes pour les patients en âge de procréer, et à s’assurer de la possibilité de mettre en place un dispositif intraveineux central (DIVC).

Explorations fonctionnelles respiratoires (EFR) 

Elles sont indispensables avant l’utilisation de la bléomycine, médicament pneumotoxique ; elles sont parfois répétées en cours ou en fin de traitement.

Mesure de la fraction d’éjection du ventricule gauche (FEVG) 

La mesure par radio-isotope (scintigraphie) est la méthode de référence et s’assure de l’absence de contre-indication aux anthracyclines, famille de molécules cardiotoxiques. Une FEVG inférieure à 50 % constitue une contre-indication à l’utilisation de cette classe thérapeutique.

Sérologies VHB, VHC, VIH 

Outre leur intérêt étiologique, la positivité de l’une de ces sérologies peut conduire à modifier la stratégie thérapeutique. En cas de positivité, une mesure de la charge virale (ADN ou ARN circulant) doit être effectuée.

Bilan d’hémostase 

Il permet de s’assurer de l’absence de contre-indication à certains gestes (biopsies, pose de DIVC essentiellement).

Conservation des gamètes 

La majorité des traitements dans ce contexte conduisent à un risque de stérilité (principalement lié à l’utilisation des alkylants). Chez l’homme, une cryoconservation des spermatozoïdes doit être proposée ; chez la femme, la contraception orale est proposée ainsi qu’une conservation du tissu ovarien, en vue d’une réimplantation ultérieure.
Lire aussi | QCM sur l’item 319

Conclusion

Si la présentation clinique d’un lymphome malin est très hétérogène, la démarche diagnostique face à une suspicion doit être rigoureuse (fig. 2). Obtenir une histologie précise est le point clé du diagnostic positif. Le bilan d’extension moderne comprend un TEP-scan dans la plupart des situations, en complément du scanner standard. La démarche diagnostique est similaire pour les LNH et les LH, mais ne doit pas faire oublier leurs spécificités cliniques, histopathologiques et évolutives. 
Points forts
Diagnostiquer un lymphome malin

Les symptômes révélant un lymphome hodgkinien ou non hodgkinien sont pléomorphes, mais associent le plus souvent un syndrome tumoral ganglionnaire et des signes généraux.

Le diagnostic positif repose sur une biopsie chirurgicale d’un ganglion ou d’un organe atteint, permettant de classer le lymphome parmi les multiples sous-types histologiques et d’envisager un traitement adapté.

Les deux sous-types de lymphomes non hodgkiniens les plus fréquents sont le lymphome diffus à grandes cellules B et le lymphome folliculaire, archétypes respectivement des lymphomes agressifs et indolents.

L’indice pronostique international (IPI) est un score pronostique prédictif utilisé dans les lymphomes diffus à grandes cellules comprenant les cinq items suivants : âge, taux de LDH, stade, état général et nombre d’atteintes extra-ganglionnaires.

Message auteur

Diagnostiquer un lymphome malin

Les connaissances de rang A sont les suivantes :

– faire un diagnostic positif (connaître les signes cliniques d’un lymphome) ;

– identifier une urgence (connaître les situations d’urgence dans les lymphomes).

 

Les connaissances de rang B sont les suivantes :

– identifier les éléments physiopathologiques (décrire les caractéristiques générales et les principales classifications des lymphomes et connaître les principaux facteurs étiologiques des lymphomes non hodgkiniens) ;

– faire les examens complémentaires (connaître la stratégie d’exploration en imagerie initiale du lymphome) ;

– faire un diagnostic positif (connaître les modalités du diagnostic histopathologique des lymphomes).

Un cas clinique pourrait être celui d’un lymphome révélateur d’une infection par le VIH. C’est un mode d’entrée fréquent dans la maladie, les lymphomes peuvent être de tout type mais le tableau le plus classique est celui du lymphome de Burkitt. Dans ce cas, le sujet dans le cadre d’un dossier progressif peut comporter la prise en charge d’un syndrome de lyse, d’une insuffisance rénale obstructive, du diagnostic d’une masse abdominale. Il s’agit d’une urgence diagnostique et thérapeutique.

La prise en charge d’un lymphome du diagnostic initial (diagnostic positif, bilan d’extension et bilan préthérapeutique) peut aussi être un sujet d’examen, avec une inclusion dans un essai clinique (quelles conditions sont nécessaires pour inclure votre patient dans un essai clinique ? décrire les spécificités de l’essai clinique proposé, etc.).

Le calcul de l'indice pronostique international (IPI) doit être connu et peut faire l’objet d’une question.

L’imagerie joue un rôle important dans la prise en charge d’un lymphome : des images de TDM ou de TEP-scan peuvent faire l’objet de questions spécifiques (analyse d’image) et conduire à proposer une classification selon Ann Arbor.

Si les traitements du lymphome ne sont pas à connaître, un dossier progressif peut dérouler la phase initiale (symptômes révélateurs, diagnostic positif), le bilan initial et la gestion des complications post-chimiothérapies : support transfusionnel, facteurs de croissance, aplasie fébrile (choc septique).

Pour en savoir plus
Gisselbrecht C. Les lymphomes non hodgkiniens. John Libbey Eurotext, collection FMC/SFH. 2008.
Brice P, Collin P. Le Lymphome de Hodgkin. John Libbey Eurotext, collection FMC/SFH. 2004.
Référentiel du Collège d’hématologie, 4e éd., R2C/ECNI/EDN.
Collège d’hématologie 2021, Elsevier Masson, 2021.
Varet B. Hématologie. Le livre de l’interne. Médecine/Science Lavoisier 3e éd., 2012.

Dans cet article

Ce contenu est exclusivement réservé aux abonnés